烯烃复分解作为一种重要的通过碳碳双键重组形成多种烯烃的方法,在有机合成和聚合物材料制造中拥有广泛应用。然而,源自多组分相互作用的复杂性长期以来阻碍了对烯烃复分解机制的全面理解,从而阻碍了对该反应的进一步优化。近日,3003新葡官方网站郭雪峰课题组与合作者在单催化剂和单事件的水平上揭示了烯烃复分解反应的详细机制,成功实现了对反应过程的在线精准调控(图1)。这一成果有望为聚合物材料的精准制造和有机合成领域带来启发,也向阐明和调控复杂的多组分反应系统迈出了重要的一步。

图1 基于单催化剂分子结聚焦关环复分解和开环易位聚合反应的示意图
3003新葡官方网站郭雪峰课题组长期致力于单分子反应动力学机理的研究,与合作者一起揭示被系综平均掩盖的新机理和新现象,展示了基于单分子器件的平台在单分子反应动力学和单分子生物物理等基础研究方面的广阔应用前景。通过构筑石墨烯基单分子结,根据分子电导与其结构的密切关系,以电学或光电多模态表征方法先后实现了对光化学反应(Science 2016, 352, 1443; Nat. Commun. 2019, 10,1450)、分子构象变化(Nano Lett. 2017, 17, 856; Matter 2021, 5,1224)、非共价相互作用(Sci. Adv. 2016, 2, e1601113; Nat. Commun. 2018, 9, 807; Sci. Adv. 2021, 7, eabe4365; Chem 2022, 8, 243; Adv. Sci. 2022, 2200022)、基本有机反应(Nano Lett. 2018, 18, 4156; Sci. Adv. 2018, 4, eaar2177; J. Am. Chem. Soc. 2022, 144, 3146; Sci. Adv. 2021, 7, eabf0689; Adv. Mater. 2022, 2204827;Nat. Chem. 2023, 15, 972)、金属有机催化(Nat. Nanotechnol. 2021, 16, 1214; Nat. Commun. 2022, 13, 4552)、有机小分子催化(Matter 2021, 4, 2874)、反应尺度增加的复杂性涌现(J. Am. Chem. Soc. 2023, 145, 6577;JACS Au 2024, 4, 1278)、溶剂相互作用(JACS Au 2021, 1, 2271)等的研究。这些研究突破了系综平均,描绘了动态、多维的单分子行为图像,发展了单分子电学谱的普适性方法,开拓了单分子反应动力学可视化的新方向。
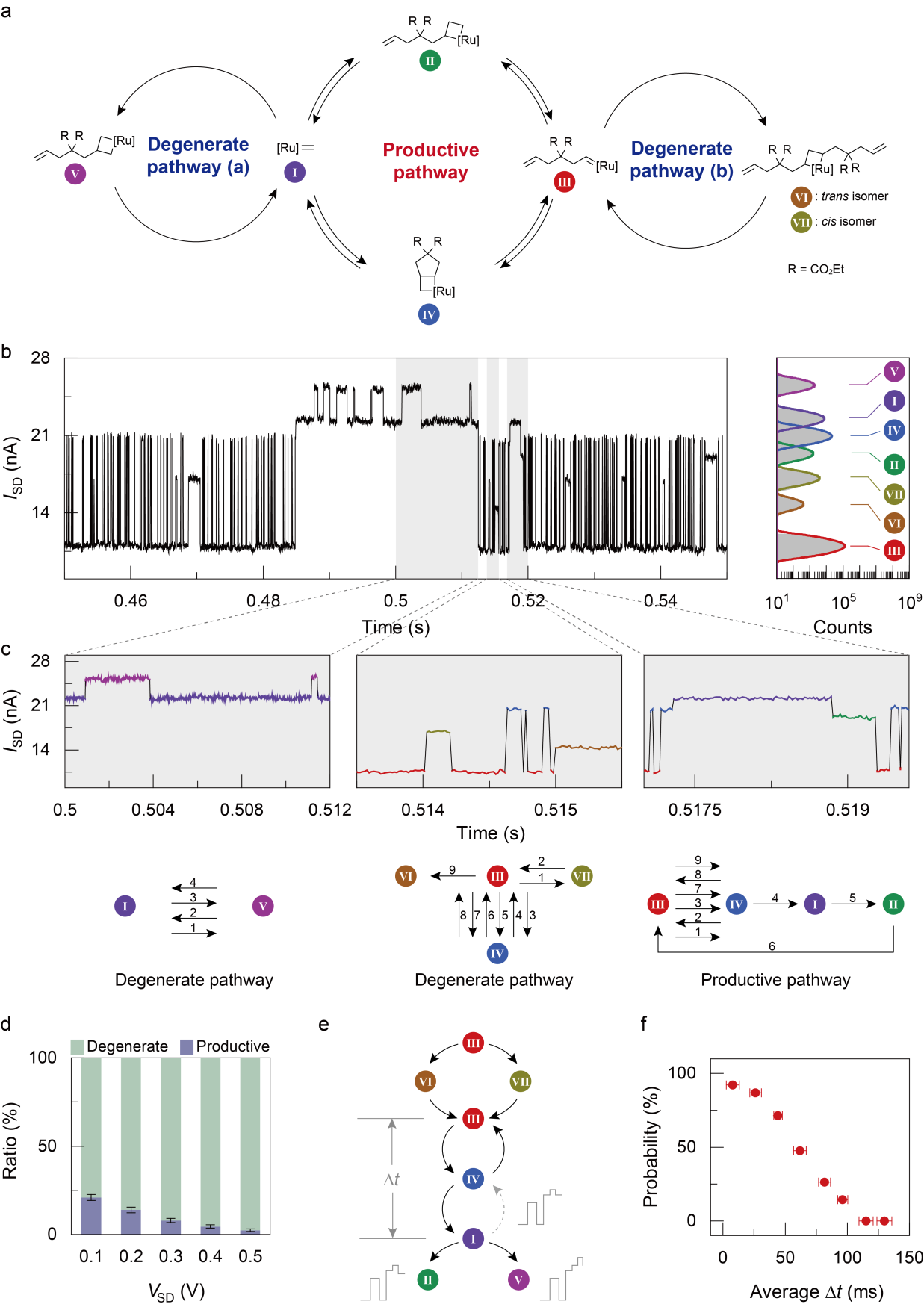
在此基础上,郭雪峰研究团队基于石墨烯电极的单分子电学检测系统,通过对关环复分解和开环易位聚合两种反应的深入探索,成功实现了以下进展,包括:对关环复分解中的生产型路径和隐藏的退化路径的实时可视化,且这两种路径均可通过外部电场进行调控(图2)。同时,他们发现了退化路径和生产型路径具有意想不到的促进型耦合效应,这表明,传统上被视为“不良”的反应路径在特定条件下能够增强目标产物的生成率,改变了人们对退化路径的传统认知。

图2 关环复分解的电学表征
此外,研究人员利用具备单个单体插入事件分辨率的优势,实现了对单体插入动力学、分子内链转移、立构规整性、聚合度和嵌段共聚的在线操控,从而在器件上精确合成了单个聚合物(图3),展现了电场在调控分子反应机制方面的巨大潜力。

图3嵌段共聚物的精准合成
这项研究不仅加深了人们对关环复分解和开环易位聚合反应机制的理解,还为聚合物和有机物的精准合成提供了新的策略和工具。该工作于11月8日以“Full on-device manipulation of olefin metathesis for precise manufacturing”为题在线发表在Nature Nanotechnology杂志上(DOI: 10.1038/s41565-024-01814-y)。该工作的第一作者是3003新葡官方网站博士后郭逸霖、杨晨和张雷。3003新葡官方网站郭雪峰教授、加利福尼亚大学洛杉矶分校Kendall N. Houk教授、山东大学李延伟教授和3003新葡官方网站莫凡洋教授为共同通讯作者。研究得到了国家自然科学基金委、科技部和北京分子科学国家研究中心的联合资助。
原文链接: https://doi.org/10.1038/s41565-024-01814-y
排版:高杨
审核:李玲,刘志博